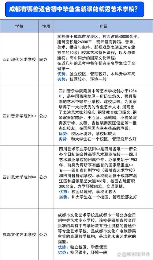
这是一个非常好的问题,也是很多有艺术特长或梦想的初中生和家长关心的话题。

(图片来源网络,侵删)
简单直接的回答是:不可以。 初中毕业生不能直接参加“艺考”。
下面我为你详细解释一下,以及初中生应该如何规划自己的艺术之路。
为什么初中生不能直接参加艺考?
我们通常所说的“艺考”,全称是“普通高等学校艺术类专业招生考试”,这是针对高中毕业生或具有同等学力者(比如中专、职高毕业生)升入大学艺术类专业而设立的考试。
它的流程是:

(图片来源网络,侵删)
- 参加高考:首先必须作为“艺术类考生”报名并参加全国统一的文化课高考(文化考试)。
- 参加专业校考/省统考:在高考前后,参加由各艺术类招生院校自行组织的专业考试(校考)或本省组织的艺术类专业统一考试(省统考)。
这个考试体系是为高中毕业生设计的,所以初中生不符合报考资格。
初中生应该如何规划艺术道路?
虽然不能直接参加艺考,但这并不意味着初中生就不能为未来的艺术梦想做准备,恰恰相反,初中阶段是打基础、培养兴趣和天赋的黄金时期,以下是为你规划的几条路径:
考取艺术类高中(最主流、最推荐的路径)
这是绝大多数想走艺术道路的初中生的首选,艺术高中(或称为“特色高中”、“艺术高中”)本身就是高中,但它们将艺术教育作为特色,拥有更强的艺术师资和设备。
- 如何操作:初中毕业时,除了参加中考,还需要参加目标艺术高中组织的专业加试,这个加试就相当于小型的“艺考”,考察你的专业基础和潜力。
- 优势:
- 系统学习:在高中三年里,你将接受系统、专业的艺术训练,无论是美术、音乐、舞蹈还是传媒(播音、编导等)。
- 文化课兼顾:艺术高中的课程设置会兼顾文化课和专业课,让你在准备专业课的同时,不落下文化课学习,为将来参加高考打下基础。
- 明确方向:通过三年的学习,你能更清楚地知道自己是否真的热爱并适合这个专业,以及未来的发展方向。
在普通高中发展艺术特长
如果你不想去专门的艺术高中,或者你所在地区的艺术高中选择不多,也可以选择在普通高中就读,同时利用课余时间发展艺术特长。

(图片来源网络,侵删)
- 如何操作:
- 打好文化课基础:在普通高中,首要任务是保证文化课成绩达到一本线或二本线,这是艺术生的“生命线”。
- 寻找专业资源:利用周末、寒暑假,找专业的培训机构或老师进行学习,这是目前非常普遍的模式。
- 校内资源:积极参加学校的艺术社团、兴趣小组,或者争取加入学校的艺术特长生队伍。
- 优势:
- 文化课氛围好:普通高中的文化课学习氛围和师资通常更有保障。
- 发展更全面:除了艺术,还能接受全面的高中通识教育,综合素质可能更高。
- 挑战:
- 时间压力大:需要平衡繁重的文化课学习和专业课训练,对学生的自律性和时间管理能力要求很高。
考虑中等职业学校(中专/职高)
有一些中等职业学校的艺术类专业也非常出色,比如舞蹈表演、音乐表演、戏曲表演、美术设计与制作等。
- 如何操作:初中毕业后,可以直接报考这类学校的艺术类专业,入学同样需要参加专业测试。
- 优势:
- 专业性强:课程设置非常偏向实践和职业技能,能让你在某一领域达到较高的专业水平。
- 升学途径:中专毕业生也可以通过对口单招、高职单招等方式升入高等职业院校(大专)继续深造,也可以通过参加普通高考,以艺术生的身份报考本科大学。
- 注意:选择这条路需要明确自己的职业规划,因为它更偏向于职业技能培养。
给初中生的具体建议
- 打好文化课基础:无论选择哪条路,文化课都至关重要,现在很多艺术院校对文化课的要求越来越高,文化课成绩好的学生在录取时会更有优势,千万不要因为学艺术就忽视了文化课。
- 找到专业兴趣点:初中阶段可以广泛接触不同的艺术形式,比如参加学校的绘画班、合唱团、戏剧社等,找到自己真正热爱并擅长的领域。
- 寻找专业启蒙:如果条件允许,可以找一位专业的老师进行启蒙学习,好的老师能帮你建立正确的学习方法,避免走弯路,同时也能判断你是否具备学习这个专业的潜力。
- 保持热爱,坚持不懈:艺术之路没有捷径,需要日复一日的练习和坚持,保持对艺术的热爱,享受学习和创作的过程,比什么都重要。
| 路径 | 适合人群 | 优势 | 挑战 |
|---|---|---|---|
| 艺术高中 | 目标明确,想系统学习艺术的同学 | 专业与文化并重,氛围好,目标清晰 | 专业竞争可能更激烈 |
| 普通高中+课外培训 | 自律性强,文化课想保持优势的同学 | 文化课氛围好,发展全面 | 时间管理压力大,需自费找培训 |
| 中等职业学校 | 偏向职业发展,希望快速掌握技能的同学 | 专业实践性强,职业技能培养明确 | 文化课学习环境可能较弱,需规划好升学 |
初中生不能直接参加艺考,但可以通过进入艺术高中、在普通高中发展特长或就读艺术类中专等方式,为未来的大学艺考做好充分准备。 初中阶段是打基础的黄金时期,请务必珍惜时间,文化课和专业课两手抓,为自己的艺术梦想铺平道路。
