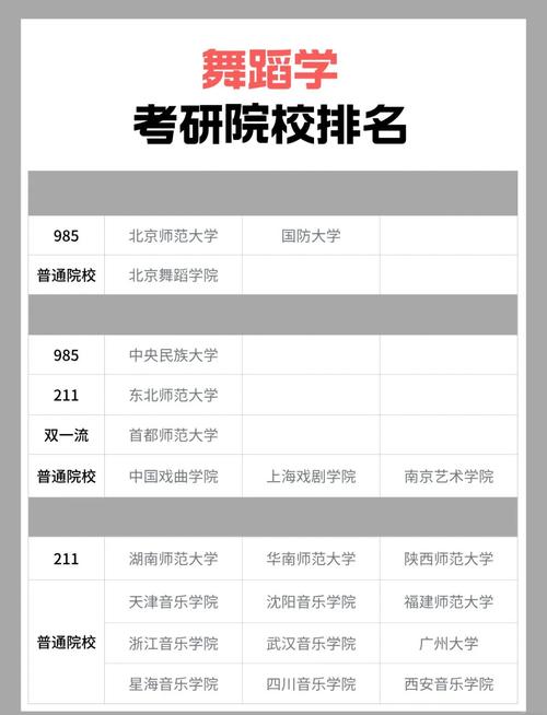
第一梯队:顶尖殿堂,行业标杆
这个梯队的学校是所有舞蹈学子的梦想殿堂,代表了国内舞蹈教育的最高水平,能考入这里的学生,无论是专业还是文化课,都是顶尖中的顶尖。

(图片来源网络,侵删)
北京舞蹈学院
- 江湖地位:中国舞蹈界的“清华、北大”,无可争议的NO.1,被誉为“中国舞蹈家的摇篮”。
- 核心优势:
- 专业最全:开设了中国舞(古典舞、民间舞)、芭蕾舞、国际标准舞、现代舞、舞蹈编导、舞蹈学、舞蹈教育、艺术管理、音乐剧、舞蹈与科技等几乎所有你能想到的舞蹈相关专业。
- 师资力量最强:汇聚了中国最顶级的舞蹈教育家、表演家和理论家。
- 行业资源最广:毕业生遍布全国各大院团、院校、剧院和艺术机构,校友网络强大,对职业发展帮助巨大。
- 地理位置优越:位于北京,能接触到最前沿的舞蹈资讯、演出和国际交流机会。
- 王牌专业:中国古典舞、中国民间舞、芭蕾舞、舞蹈编导,这几个专业在国内是绝对的王者,录取难度极大。
- 适合人群:专业能力超群,对舞蹈有极致追求,立志成为顶尖舞者、编导或学者的学生,文化课要求也相对较高。
中央民族大学
- 江湖地位:民族舞蹈领域的“最高学府”,隶属于国家民族事务委员会,是“985工程”、“211工程”和“双一流”建设高校。
- 核心优势:
- 民族舞的圣地:其舞蹈学院是中国民族舞蹈研究和教育的重镇,拥有全国最丰富的民族舞蹈教学资源和最权威的专家。
- 综合平台高:作为顶尖综合性大学,学生不仅能接受顶尖的专业舞蹈教育,还能享受到优质的通识教育,视野更开阔。
- 文化底蕴深厚:学校本身就是民族文化的殿堂,对舞蹈的理解更具深度和广度。
- 王牌专业:中国民族民间舞,这个专业是中央民大的金字招牌,培养了大量享誉国内外的民族舞表演家和教育家。
- 适合人群:尤其擅长或有志于研究中国各民族舞蹈文化,希望在专业学习的同时接受综合性大学教育的学生。
第二梯队:实力强劲,特色鲜明
这个梯队的学校同样是顶尖的艺术院校,在某些专业领域或地域上具有极强的竞争力,是许多优秀学生的理想选择。
上海戏剧学院
- 江湖地位:“北有中戏,上有上戏”,与中央戏剧学院齐名,是中国表演艺术教育的另一大高峰。
- 核心优势:
- 综合性艺术氛围:上戏不仅有舞蹈学院,还有戏剧、影视、舞美等顶尖院系,这种跨专业的艺术氛围能极大地激发创作灵感,尤其是在音乐剧和戏剧表演方向。
- 国际化和现代化:地处上海,国际化程度高,教学理念更前沿,与国外艺术院校交流频繁。
- 编导实力突出:其舞蹈编导专业,特别是与戏剧、影视结合的编创方向,非常强势。
- 王牌专业:舞蹈表演(音乐剧方向)、舞蹈编导,如果你对音乐剧或戏剧化的舞蹈表演感兴趣,上戏是绝佳选择。
- 适合人群:有志于音乐剧、现代舞或与戏剧、影视结合的舞蹈创作,思想活跃、富有创造力的学生。
南京艺术学院
- 江湖地位:中国独立建制创办最早并延续至今的高等艺术学府,历史悠久,底蕴深厚。
- 核心优势:
- 学科门类齐全:作为一所综合性艺术大学,其舞蹈、音乐、美术、设计等学科都非常强大,可以为学生提供更广阔的艺术交叉学习平台。
- 教学扎实:学风严谨,注重基础训练和艺术理论培养,学生基本功普遍非常扎实。
- 地理位置优越:位于六朝古都南京,文化氛围浓厚。
- 王牌专业:舞蹈编导、舞蹈表演,南艺的舞蹈专业实力非常强劲,是很多省份舞蹈类考生的“保底”冲刺名校。
- 适合人群:希望在一个综合性艺术大学环境中学习,注重基本功和综合艺术素养的学生。
第三梯队:专业特色突出,区域性强
这些学校可能在综合排名上不如前两梯队,但在其特定领域或区域内具有极高的声誉和影响力。
星海音乐学院
- 江湖地位:华南地区唯一的高等音乐专业学府,在华南地区乃至全国都有很高的知名度。
- 核心优势:
- 音乐与舞蹈结合紧密:其舞蹈专业与音乐专业同属一个大学,学生在学习中能更好地理解音乐与舞蹈的关系,节奏感和乐感普遍较好。
- 国标舞(体育舞蹈)强势:星海的国标舞专业是其一大亮点,在国内比赛中屡获佳绩,培养了众多优秀的国标舞选手。
- 王牌专业:舞蹈表演(国标舞方向)、舞蹈学。
- 适合人群:对国标舞有浓厚兴趣,或希望在音乐氛围浓厚的环境中学习舞蹈的学生,特别是华南地区的考生。
四川音乐学院
- 江湖地位:西南地区重要的艺术院校,实力不容小觑。
- 核心优势:
- 地域文化特色:地处四川,其舞蹈教学会融入一些西南地区的民族民间文化元素,具有独特的地域风情。
- 现代舞和流行舞方向:在新兴的舞蹈领域如现代舞、流行舞方面也有不错的探索和发展。
- 王牌专业:舞蹈表演、舞蹈编导。
- 适合人群:西南地区的考生,或对具有地域特色的舞蹈文化感兴趣的学生。
如何选择最适合你的大学?
-
看专业方向:
- 想跳古典舞/民族舞,首选北舞和民大。
- 想学芭蕾舞,北舞是首选。
- 想做舞蹈编导,北舞、上戏和南艺都是顶级选择。
- 对音乐剧感兴趣,上戏是殿堂级选择。
- 想专攻国标舞,星海音乐学院非常值得考虑。
-
看自身条件:
(图片来源网络,侵删)- 专业顶尖,文化课好:大胆冲刺北舞和民大。
- 专业顶尖,文化课较弱:可以考虑北舞的部分专业对文化课要求相对灵活,或者上戏、南艺等专业实力强的学校。
- 专业有特长(如国标舞):锁定有该王牌专业的学校,如星海音乐学院。
-
看未来规划:
- 立志成为舞台表演家:优先选择北舞、民大、上戏这类表演资源丰富、校友网络强大的学校。
- 想当大学老师或理论研究者:北舞、民大的舞蹈学专业或研究生学历是敲门砖。
- 想从事艺术管理、教育培训:综合性大学的平台(如民大)或开设相关专业的学校(如北舞的艺术管理)更有优势。
重要提醒
- 提前了解招生简章:每年各大学的招生政策、考试内容、录取分数线都会有细微变化,务必去学校官网查询最新的招生简章。
- 文化课是关键:现在顶尖艺术院校对文化课的要求越来越高,专业课再好,文化课过不了线也是白搭,一定要重视文化课的学习。
- 多参加艺考集训:找一家专业、负责的艺考培训机构,针对性地进行训练,能让你在激烈的竞争中更有把握。
- 综合实力最强、专业最全:北京舞蹈学院
- 民族舞蹈领域最高学府:中央民族大学
- 音乐剧和戏剧化舞蹈的圣地:上海戏剧学院
- 综合性艺术大学中的舞蹈强校:南京艺术学院
- 国标舞和华南地区标杆:星海音乐学院
希望这份详细的解读能帮助你明确目标,做出最适合自己的选择!祝你艺考顺利,金榜题名!

(图片来源网络,侵删)
