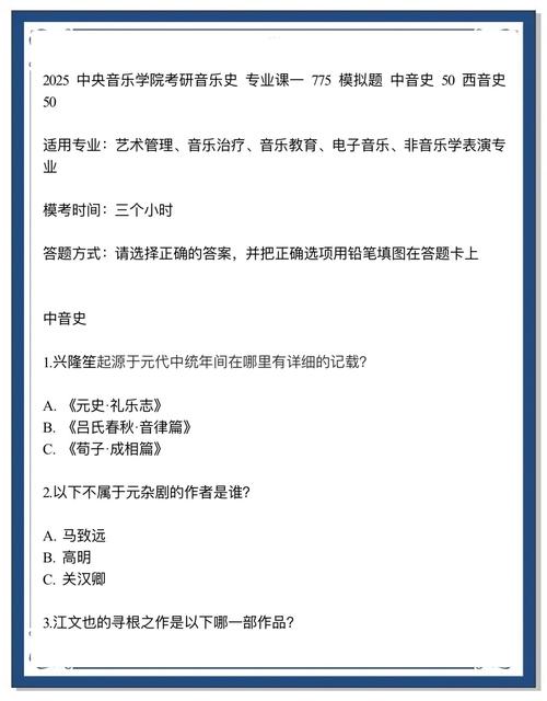
2025自考中外音乐史通关秘籍:高频考点、备考策略与真题解析 准备参加2025年自考中外音乐史的你,是否感到知识点繁杂、考点难以把握?本文作为资深艺考老师的备考指南,将深度剖析2025自考中外音乐史的考试大纲、高频考点,提供科学高效的备考策略,并附赠典型真题解析,助你理清思路,攻克难关,顺利通关!

(引言 - 吸引用户,点明主题)
“中外音乐史”是许多自考艺术类、音乐类专业考生绕不开的一门重要课程,它不仅考验考生对音乐发展脉络的整体把握,更要求对重要作曲家、经典作品、音乐流派等细节知识的精准记忆,对于2025年自考的考生而言,如何在有限的时间内高效复习,直击考点,成为大家最关心的问题,别担心,作为深耕艺考教学多年的老师,我将为你量身打造这份《2025自考中外音乐史通关秘籍》,助你备考之路事半功倍!
2025自考中外音乐史:考试大纲与核心命题方向解读
在开始复习之前,我们首先要明确“敌人”的底细,2025年自考中外音乐史的考试,通常会依据当年的考试大纲进行命题,虽然具体大纲每年可能微调,但核心内容和命题方向相对稳定。

-
考试范围与重点模块:
- 中国音乐史: 通常包括远古至明清时期的音乐(如乐舞、乐器、乐律、音乐机构、代表人物与作品)、近现代音乐(学堂乐歌、新音乐运动、重要作曲家如萧友梅、黄自、聂耳、冼星海等及其作品)、当代音乐发展等。
- 西方音乐史: 通常涵盖古希腊古罗马音乐、中世纪音乐、文艺复兴音乐、巴洛克音乐(如巴赫、亨德尔)、古典主义音乐(海顿、莫扎特、贝多芬)、浪漫主义音乐(舒伯特、肖邦、李斯特、瓦格纳等)以及20世纪现代音乐(印象主义、表现主义、新古典主义等主要流派及代表人物)。
-
命题趋势分析:
- 基础性与综合性并重: 既考查基本概念、代表人物、作品的记忆,也注重对音乐发展规律、风格特征、文化背景的理解与分析。
- 重点突出: 一些标志性时期、作曲家及其作品是历年考试的高频区域,如西方的巴洛克三杰、古典乐派三杰,中国的“学堂乐歌”时期、聂耳冼星海等。
- 比较与联系: 可能出现中外音乐现象、作曲家创作风格的比较,或同一时期不同音乐流派的对比。
- 应用与拓展: 结合音响片段进行分析,或对音乐作品的历史意义、艺术价值进行阐述。
高频考点梳理:中外音乐史核心知识串讲
(以下为高频考点示例,实际备考需结合教材和大纲全面复习)

(一)中国音乐史高频考点
- 远古至秦汉:
- 乐器: 八音分类法(金、石、土、革、丝、木、匏、竹);曾侯乙编钟的意义。
- 乐舞与音乐机构: 《韶》;乐府的设立与作用。
- 音乐思想: 儒家(孔子、孟子)“礼乐思想”;道家(老子)“大音希声”。
- 魏晋南北朝至隋唐:
- 音乐形式: 清商乐;歌舞大曲(如《霓裳羽衣曲》)。
- 音乐家与理论: 嵇康《声无哀乐论》;万宝常;燕乐。
- 记谱法: 减字谱(古琴)、工尺谱的雏形。
- 宋元明清:
- 音乐形式: 词调音乐;说唱音乐(鼓子词、诸宫调);戏曲音乐(南戏、元杂剧、昆曲、京剧的形成与发展)。
- 音乐理论: 姜夔《白石道人歌曲》;徐上瀛《溪山琴况》;王光祈《东方民族之音乐》。
- 近现代音乐(19世纪末-20世纪中叶):
- 学堂乐歌: 沈心工、李叔同(弘一法师)及其代表作品。
- 专业音乐教育的建立: 萧友梅与国立音乐院(上海音乐学院前身);赵元任的艺术歌曲。
- 重要作曲家与作品:
- 黄自: 《玫瑰三愿》《旗正飘飘》,清唱剧《长恨歌》。
- 聂耳: 《义勇军进行曲》《毕业歌》《铁蹄下的歌女》。
- 冼星海: 《黄河大合唱》《生产大合唱》。
- 贺绿汀: 《牧童短笛》《嘉陵江上》。
(二)西方音乐史高频考点
- 古希腊古罗马音乐: 音乐与诗歌、戏剧的关系;四音音阶。
- 中世纪音乐(5th-15th世纪):
- 格里高利圣咏: 单音音乐,礼拜音乐的核心。
- 复音音乐的兴起: 奥尔加农、迪斯康特、克劳苏拉、经文歌。
- 记谱法的发展: 纽姆谱、四线谱。
- 乐器: 管风琴、维埃尔、肖姆管。
- 文艺复兴音乐(15th-16th世纪):
- 风格特征: 复调音乐的巅峰,人文主义思想影响。
- 乐派与人物: 勃艮第乐派(杜费、班舒瓦);法-佛兰德乐派(奥克冈、若斯坎、拉索);帕勒斯特里那的宗教音乐。
- 巴洛克音乐(约1600-1750年):
- 风格特征: 通低音(数字低音)、情感对比、装饰音、即兴演奏。
- 重要体裁: 歌剧(蒙特威尔第《奥菲欧》)、清唱剧、康塔塔、奏鸣曲、协奏曲(特别是大协奏曲)、组曲。
- 代表人物:
- 巴赫: “音乐之父”,《马太受难曲》、《b小调弥撒曲》、《勃兰登堡协奏曲》、《平均律钢琴曲集》。
- 亨德尔: 《水上音乐》、《皇家烟火音乐》、《弥赛亚》。
- 古典主义音乐(约1750-1820年):
- 风格特征: 主调音乐为主、形式严谨(奏鸣曲式、变奏曲式、回旋曲式)、旋律优美、情感克制。
- 代表人物:
- 海顿: “交响乐之父”,弦乐四重奏的奠基人。
- 莫扎特: 音乐神童,歌剧《费加罗的婚礼》、《魔笛》,交响曲、协奏曲、钢琴奏鸣曲。
- 贝多芬: 承前启后,从古典到浪漫的桥梁,《英雄交响曲》、《命运交响曲》、《田园交响曲》、《第九交响曲》(《合唱》)。
- 浪漫主义音乐(约1820-1900年):
- 风格特征: 强调个人情感表达、标题音乐、民族性、综合性艺术。
- 代表人物与流派:
- 早期: 韦伯《魔弹射手》,舒伯特《魔王》《冬之旅》。
- 中期: 门德尔松(仲夏夜之梦)、舒曼(梦幻曲)、肖邦(钢琴诗人)、李斯特(钢琴之王)、瓦格纳(乐剧改革)、勃拉姆斯(古典主义最后一位大师)。
- 晚期: 约翰·施特劳斯(圆舞曲之王,《蓝色多瑙河》)、比才《卡门》、柴可夫斯基(《天鹅湖》、《悲怆交响曲》)。
- 民族乐派: 格林卡(俄罗斯,“俄罗斯音乐之父”)、斯美塔那(捷克,《伏尔塔瓦河》)、德沃夏克(捷克,《新世界交响曲》)、西贝柳斯(芬兰,《芬兰颂》)。
- 20世纪音乐:
- 印象主义: 德彪西(《月光》、《亚麻色头发的少女》),拉威尔(《波莱罗舞曲》)。
- 表现主义: 勋伯格(十二音体系,《月迷彼埃罗》)。
- 新古典主义: 斯特拉文斯基,欣德米特。
- 其他重要流派与人物: 普罗科菲耶夫、肖斯塔科维奇(苏联);格什温(美国,《蓝色狂想曲》,爵士与古典结合)。
备考策略与高效学习方法
面对庞杂的音乐史知识,死记硬背效果不佳,掌握科学的学习方法至关重要。
- 紧扣大纲,教材为本: 以官方指定教材为核心,结合考试大纲,明确复习范围和重点,不盲目拓展。
- 构建知识框架,梳理脉络: 将中外音乐史按时间顺序划分为不同时期,每个时期提炼出音乐风格、代表人物、重要作品、重大事件等关键信息,形成清晰的框架结构(如思维导图)。
- “点-线-面”结合,深化理解:
- “点”: 掌握每个重要的作曲家、作品、概念的具体信息。
- “线”: 将同一时期的“点”串联起来,理解其间的联系和共同的时代特征。
- “面”: 将不同时期的“线”综合起来,把握音乐发展的整体脉络和演变规律。
- 善用比较,加深记忆: 中外音乐对比、不同时期风格对比、不同作曲家创作特点对比等,能使知识点更鲜活,记忆更深刻。
- 视听结合,感受音乐: 音乐史是“活”的历史,务必结合音响资料聆听代表性作品,尝试分析其风格特点,避免“纸上谈兵”,可以关注一些经典的古典音乐欣赏资源。
- 多做真题,模拟演练: 真题是最好的复习资料,通过做历年真题(包括2025年前后几年的),熟悉题型、题量、难度和高频考点,总结答题技巧,严格按照考试时间进行模拟,培养时间管理能力。
- 归纳总结,制作笔记: 在复习过程中,自己动手归纳总结重点、难点、易错点,制作个性化的复习笔记和记忆口诀,方便随时查阅和记忆。
- 定期回顾,防止遗忘: 遵循艾宾浩斯遗忘曲线,制定合理的复习计划,及时回顾已学内容,强化记忆。
真题示例与答题技巧点拨
(一)真题示例(选择题)
-
被誉为“交响乐之父”的奥地利作曲家是( ) A. 巴赫 B. 海顿 C. 莫扎特 D. 贝多芬 答案:B (海顿确立了古典交响乐的四乐章结构模式。)
-
中国近代提出“国乐改进”思想的音乐家是( ) A. 萧友梅 B. 刘天华 C. 冼星海 D. 聂耳 答案:B (刘天华致力于改进国乐,创作了《光明行》《空山鸟语》等二胡名曲。)
(二)真题示例(简答题)
简述巴洛克音乐的主要风格特征。 参考答案: 巴洛克音乐的主要风格特征包括:
- 通奏低音(数字低音)的广泛使用: 是巴洛克音乐的标志性特征,由低音乐乐器和和声乐器(如羽管键琴、管风琴)共同演奏。
- 情感对比的强调: 音乐中常出现鲜明的力度、速度和情感对比。
- 复调音乐的成熟与主调音乐的发展: 复调写作达到高峰,同时主调音乐也逐渐占据主导地位。
- 装饰音的运用: 乐曲中大量使用颤音、回音、波音等装饰音,以增加音乐的华丽性和表现力。
- 即兴演奏的成分: 演奏者在演奏时有一定的即兴发挥空间。
- 多种音乐体裁的繁荣: 如歌剧、清唱剧、康塔塔、奏鸣曲、协奏曲、组曲等在这一时期得到充分发展。
(三)答题技巧点拨
- 选择题: 注意审题,看清是“选正确”还是“选错误”;利用排除法提高准确率;对知识点记忆模糊时,联系上下文和整体风格判断。
- 简答题/名词解释题: 紧扣题意,条理清晰,分点作答(如“其次、;“1、2、3”);突出核心定义、关键特征、代表人物/作品、意义影响等要素;语言简练准确,避免冗长和不必要的发挥。
- 论述题: 这是分值较高的题型,需要展现综合分析和运用知识的能力,首先要明确论点,然后结合具体史实(作曲家、作品、音乐现象等)进行阐述和论证,做到论据充分、逻辑严密、结构完整(引论-本论-;可以适当进行比较或联系时代背景进行分析。
总结与寄语
2025年自考中外音乐史的备考虽然任务艰巨,但只要我们明确方向,掌握方法,持之以恒,就一定能够攻克难关,音乐史的学习不仅仅是应付考试,更是一次与音乐大师的对话,一次对人类音乐文明历程的巡礼。
希望这份《2025自考中外音乐史通关秘籍》能为你的备考之路点亮一盏明灯,祝愿所有2025年的自考考生都能学有所成,考试顺利,成功拿到心仪的文凭!加油!
(文章末尾可添加相关标签,利于SEO)
2025自考,中外音乐史,自考复习,音乐史考点,艺考辅导,自考攻略,中国音乐史,西方音乐史,备考策略,真题解析
策划与SEO考量:**
- 关键词布局: 标题、各级标题、正文段落中自然融入“2025自考中外音乐史”核心词,以及“中国音乐史”、“西方音乐史”、“高频考点”、“备考策略”、“真题解析”等长尾关键词。
- 用户需求满足: 直接针对2025自考考生的痛点(知识点繁杂、考点难把握、备考无方法)提供解决方案,内容实用、干货满满。
- 结构清晰: 采用“引言-大纲解读-高频考点-备考策略-真题解析-的逻辑结构,符合用户阅读习惯,便于快速获取信息。
- 原创性与专业性: 作为“资深艺考老师”,语言风格兼具专业性与亲和力,知识点梳理力求准确、系统,避免网络内容的同质化。
- 可读性与吸引力: 使用小标题、分点论述、加粗重点等方式,降低阅读压力,引入“通关秘籍”、“攻克难关”等词语,增强文章的吸引力。
- 百度搜索偏好: 内容围绕用户搜索意图展开,提供有价值的深度内容,符合百度对高质量原创内容的青睐,标签的设置有助于内容被更精准地索引。
- 时效性与延展性: 虽然标题是“2025自考”,但核心的音乐史知识和备考方法具有普适性,即使对于后续年份的考生仍有较高参考价值,可在未来适当更新年份或补充新内容。
这篇文章希望能满足你的要求,既具备专业深度,又兼顾了搜索引擎流量获取和用户实际需求。
