下面我将为你详细梳理音乐专业专升本通常需要满足的基本条件和。

(图片来源网络,侵删)
第一部分:报考基本条件(硬性要求)
这些是决定你“能不能考”的前提,必须同时满足:
学籍与学历要求:
- 必须是全日制应届专科毕业生。 这是最核心的一点,你必须在专科学习的最后一年(大三),以应届生的身份报名,已经毕业的大专生通常只能通过成人高考、自考、国家开放大学等非全日制途径提升学历。
- 持有经教育部审定核准的国民教育系列高等学校、高等教育自学考试机构颁发的专科毕业证书或以上证书。
思想品德要求:
- 在校期间遵守国家法律法规和校纪校规,没有受过记过及以上处分,部分学校要求提供在校表现证明或思想政治品德考核表。
专业限制(非常重要!):

(图片来源网络,侵删)
- 报考专业原则上应与专科阶段所学专业相同或相近。
- 音乐专业内部限制: 你是音乐表演(如声乐、器乐)专业的,通常可以报考音乐表演、音乐学、艺术教育等相近的音乐类专业,但跨到作曲、录音艺术等专业技术性更强的专业可能会有困难。
- 跨专业限制: 绝大多数省份和院校不允许从非音乐类专业跨考到音乐类本科专业,你学的是会计,想直接考音乐表演本科,这是行不通的。
- 务必查询目标院校招生简章: 这是最终的官方依据,上面会明确写出“可报考专业列表”。
其他要求:
- 部分省份或院校可能会有对身体条件的要求,比如音乐表演专业对发声器官、演奏肢体等有基本健康要求。
- 有些院校可能会要求提供专科期间的专业课成绩单或获奖证书作为参考。
第二部分:考试内容(决定你“考不考得上”的核心)
音乐专升本的考试通常分为公共课和专业综合课两大块。
A. 公共课(所有专业考生都需要考)
公共课是所有专升本考生都要参加的,目的是考察你的文化基础。
-
英语
(图片来源网络,侵删)- 这是几乎所有省份的必考科目,分值通常在100-150分之间。
- 难度相当于大学英语三级(A级)到四级之间,主要考察词汇、语法、阅读理解、翻译和写作。
- 重要性: 英语是很多考生的“拦路虎”,也是拉开分数差距的关键科目,必须高度重视。
-
计算机基础
- 大部分省份也会考,分值与英语相当。
- 内容主要包括计算机基础知识、操作系统(Windows)、Office办公软件(Word, Excel, PowerPoint)的应用、计算机网络基础等。
- 难度不大,但需要系统学习和练习,很多题目是上机操作。
-
部分省份的“大学语文/高等数学”:
少数省份(如山东)的专升本考试会考“大学语文”或“高等数学”中的一门,取代计算机基础,具体考什么,完全看各省的政策。
B. 专业综合课(音乐专业核心)
这是决定你能否被录取的关键,也是最能体现你专业实力的部分,通常分为两种形式:
专业理论 + 专业技能(最常见)
这种形式最能全面考察学生的音乐素养。
-
专业理论课(笔试,通常150分)
- 一般包括《基本乐理》、《视唱练耳》、《和声学》、《中外音乐史》、《音乐欣赏》等。
- 具体构成:
- 基本乐理: 音程、和弦、调式、调性、节奏节拍、音乐术语等。
- 视唱练耳: 可能会包含笔试部分,如听写音程、和弦、节奏旋律片段。
- 和声学: 四部和写作,分析和弦功能等。
- 中外音乐史: 中国古代、近现代音乐史,西方从古希腊到20世纪的音乐发展史、重要作曲家及其作品。
- 音乐欣赏/作品分析: 对经典音乐作品进行分析和论述。
-
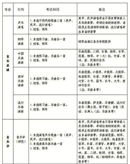
专业技能课(面试/现场表演,分值通常很高,甚至超过理论课)
- 这就是你专科阶段的主修专业。
- 声乐方向:
- 自备至少2-3首不同风格、不同语言的演唱曲目(通常要求中外作品各一)。
- 考察音准、节奏、音色、气息控制、情感表达、舞台表现力等。
- 可能会有视唱环节(现场看谱演唱)和模唱环节(听音模仿)。
- 器乐方向(钢琴、小提琴、古筝等):
- 自备2-3首高难度、有代表性的乐曲,通常要求包含练习曲、复调作品、大型乐曲(如奏鸣曲协奏曲的快板乐章)等。
- 考察演奏技巧、音乐处理、作品风格把握、舞台稳定性等。
- 部分院校可能会要求考视奏(现场看谱演奏)。
- 音乐学/音乐教育方向:
- 除了主修声乐或器乐的技能展示外,还可能要求进行试讲(模拟一堂音乐课)或回答与音乐教育、音乐学相关的问题。
全省统一联考(部分省份实行)
为了统一标准,一些省份会组织音乐类专业的全省统一考试,然后你用这个联考成绩去报考省内承认该成绩的本科院校。
- 通常也是“理论+技能”的模式,由省级教育考试院统一命题、统一评分标准,技能部分可能会在指定考点进行现场录像评分。
第三部分:重要提醒与建议
-
信息为王,官方为准!
- 第一步: 立即查询你所在省份的教育考试院官网,每年8-9月份左右,会发布下一年的“普通专升本招生工作通知”或“考试大纲”,这是最权威的信息来源。
- 第二步: 确定几所你心仪的目标本科院校,并仔细阅读它们当年的“专升本招生简章”,里面会明确列出报考条件、招生专业、考试科目、参考书目、录取规则等所有细节。
-
尽早规划,提前准备。
- 专升本竞争激烈,尤其是音乐这种对专业技能要求极高的专业,建议从大二甚至大一就开始了解信息,不要等到大三才临时抱佛脚。
- 英语和计算机要尽早开始背单词、刷题,这两门是长期积累的过程。
- 专业技能是你吃饭的家伙,必须保持每日练习,不断提升曲目的难度和艺术表现力。
- 专业理论要系统学习,找靠谱的教材和老师,构建完整的知识体系。
-
平衡好专科课程与升本复习。
- 专科期间的课程(尤其是专业核心课)不能落下,这不仅关系到你的毕业,其成绩单有时也可能在面试中成为加分项。
- 合理安排时间,做到“两手抓,两手都要硬”。
音乐专科升本的核心路径是:
满足学籍/专业等硬性条件 → 备考公共课(英语、计算机) → 备考专业综合课(理论+技能) → 关注省考试院和目标院校通知 → 参加考试 → 等待录取。
祝你备考顺利,成功上岸理想的本科院校!
