可以,但需要满足特定的条件,并且专业名称的匹配度是关键。

(图片来源网络,侵删)
下面我为您详细拆解一下,希望能帮您彻底搞清楚。
核心结论:环艺专业考一建,属于“相近专业”,需要满足工作年限要求。
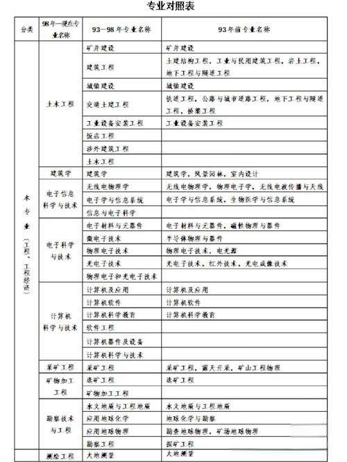
根据国家《一级建造师执业资格考试专业对照表》,环艺专业(通常指“环境艺术设计”)并不在“本专业”列表中,但一般会被归入“相近专业”的范畴。
“本专业”:比如土木工程、建筑学、建筑环境与设备工程等。 “相近专业”:比如城市规划、园林、安全工程等。
环艺专业(环境艺术设计)就属于这种情况。

(图片来源网络,侵删)
具体报考条件详解
一级建造师的报考条件主要分为“考全科”和“免试部分科目”两种,对于环艺专业的同学来说,主要看“考全科”的条件。
考全科条件(必须同时满足)
-
学历和工作年限要求(这是关键)
环艺专业属于工程类或工程经济类相近专业,因此需要比“本专业”考生更长的工作年限,具体要求如下:
| 学历 | 毕业年限 | 从事建设工程项目施工管理工作年限 | 备注 |
|---|---|---|---|
| 大专 | 满6年 | 满4年 | 这是环艺专业最主流的报考路径 |
| 本科 | 满4年 | 满3年 | 如果您是本科,工作年限要求也相应缩短 |
| 双学士或研究生班 | 满3年 | 满2年 | |
| 硕士 | 满2年 | 满1年 | |
| 博士 | 满1年 | 无要求 |
重要解读:

(图片来源网络,侵删)
- “毕业年限”:指您从毕业证上的时间算起,到考试当年的年底。
- “工作年限”:指您在建设工程项目上,从事施工管理相关工作的累计时间,这个需要单位开具工作证明,证明您在该岗位上的工作时间。
- 环艺专业的特殊性:因为属于“相近专业”,所以您的工作年限要求比土木工程等“本专业”的考生要长,一个土木工程的大专毕业生,工作满2年就可以考,但环艺专业的大专毕业生必须工作满4年。
-
专业要求
您的专业必须是“工程类或工程经济类”或其“相近专业”,环艺(环境艺术设计)通常被认为是“相近专业”,尤其是在与建筑工程、市政工程、机电工程等专业方向挂钩时。
建议:在报考前,最好登录您所在省份的人事考试网,查看最新的《一级建造师执业资格考试专业对照表》,确认您的专业名称是否在列表中,或者被官方认可为“相近专业”,这是最权威的依据。
环艺专业的优势与挑战
优势 (为什么很多环艺人能考过)
- 知识有重叠:
- 《建筑实务》:环艺专业学习《建筑制图与识图》、《中外建筑史》、《材料与构造》等课程,与一建《建筑实务》中的技术、施工、项目管理部分有很强的关联性,对于图纸、施工工艺的理解会比很多“纯”文科背景的考生有优势。
- 《项目管理》:环艺在设计项目时也需要学习项目管理、成本控制、进度管理、招投标等知识,这与一建《项目管理》科目内容相通。
- 职业发展方向:
- 很多环艺毕业生最终会进入装饰装修公司、幕墙公司、园林景观公司、设计院工程部等,这些公司都属于“建设工程项目”范畴,从事的工作(如现场施工管理、项目管理、设计配合施工等)完全可以被认定为“从事建设工程项目施工管理工作”,为报考和工作年限证明提供了基础。
挑战 (需要注意的地方)
- 《工程经济》科目:这是环艺背景考生的最大短板,该科目涉及大量的财务、会计、经济学知识,比如资金时间价值、价值工程、财务评价等,对于设计背景的考生来说是全新的领域,需要投入最多的时间和精力去学习。
- 专业实务方向选择:一建实务分为10个方向,环艺背景的考生最常选择的是:
- 建筑工程:知识关联度最高,就业面最广。
- 市政公用工程:如果从事的是市政景观、广场等方向。
- 机电工程:如果对建筑设备、智能化系统比较了解。
- 公路/水利水电:关联度较低,不推荐。
- 工作年限证明:需要您所在单位能开具“从事建设工程项目施工管理工作”的证明,如果您的岗位是纯设计师,可能需要和单位沟通,证明您的工作内容也包含了现场管理、技术交底、施工配合等环节。
总结与建议
可以考,但请先确认资格:
- 核心是学历和工作年限,对照上面的表格,看自己是否满足“相近专业”的更长年限要求。
- 下载最新的《专业对照表》,确认自己的专业名称是否被官方认可。
选择合适的实务方向:
- 首选《建筑工程》,这是最符合环艺知识背景的。
备考策略:
- 扬长避短:发挥自己在《建筑实务》和《项目管理》上的优势,快速过掉。
- 攻坚克难:《工程经济》是重中之重,必须从零开始,花最多的时间听课、刷题,务必攻克它。
- 利用经验:结合自己工作中遇到的实际问题去理解知识点,特别是《项目管理》和《实务》中的案例题。
提前规划工作:
- 如果您还在校或刚毕业,就要有意识地往工程项目管理的岗位去发展,而不是纯粹的设计岗位,这样能为未来的报考积累宝贵的工作年限。
环艺专业考一建完全可行,并且已经有大量的成功案例,只要您满足学历和工作年限的硬性条件,并做好备考规划,特别是攻克《工程经济》这个难关,拿到一建证书是非常现实的。
