下面我将从几个方面详细解释环艺设计考二建到底“干什么”,以及它带来的具体好处。

(图片来源网络,侵删)
核心目的:从“纯设计”走向“设计+管理”
环艺设计专业的毕业生通常进入设计院、装饰公司、景观公司等,从事设计师工作,工作内容主要集中在方案设计、效果图表现、施工图绘制等,这是一个“纯技术/创意”的赛道。
而二级建造师证书,是“项目管理”的敲门砖,它代表着持证人具备担任中小型工程项目经理的法定资格,考取二建,意味着你将为自己打开一扇新的大门,从“画图纸的人”转变为“管项目的人”,实现职业路径的拓宽。
具体能干什么?(职业发展方向)
拥有了二建证书后,你的职业选择会变得更加多元和有深度:
最直接的职业路径:项目经理
这是二建证书最核心的价值所在,在建筑、市政、机电、公路、水利、矿业等相关工程领域,担任项目经理是许多人的终极职业目标。

(图片来源网络,侵删)
- :负责整个项目的全面管理,包括进度控制、质量安全、成本核算、合同管理、团队协调等。
- 环艺设计师的优势:你比纯土木背景的项目经理更懂设计,能更好地理解设计师的意图,协调设计与施工的矛盾,确保最终效果落地,你比纯设计师更懂现场,能预判施工难点,控制成本,保证项目按期交付。
在设计公司/工程公司内晋升
即使不立刻跳槽,在公司内部,二建证书也是你晋升的“硬通货”。
- 职位晋升:可以从普通设计师晋升为设计主管、项目总监、公司副总等管理岗位,很多公司在提拔管理层时,会优先考虑有执业资格证书的员工。
- 薪资待遇:持有证书的员工,公司通常会给予证书补贴(每月几百到几千不等),并且在岗位薪资、年终分红等方面更有优势。
拓展业务范围,承接私活或成立工作室
对于有想法、有资源的环艺设计师来说,二建证书是承接个人或小型项目的“通行证”。
- 承接工程:你可以以个人或公司的名义,承接一些中小型的室内装饰、景观绿化、市政配套等工程,自己当老板,利润空间更大。
- 成立工作室/公司:如果你想创业,二建证书是注册工程类公司的必要条件之一,没有它,公司就无法承接相应的工程业务。
增加就业选择和议价能力
二建证书是全国通用的,让你的职业不再局限于某个城市或某家公司。
- 跨行业发展:你可以从纯装饰设计行业,轻松进入建筑工程公司、市政工程公司、园林绿化公司等更广泛的领域。
- 跳槽资本:在求职时,持有二建证书会让你在众多竞争者中脱颖而出,成为企业争抢的对象,你的薪资谈判能力也会大大增强。
环艺考生考二建的优势与挑战
优势:
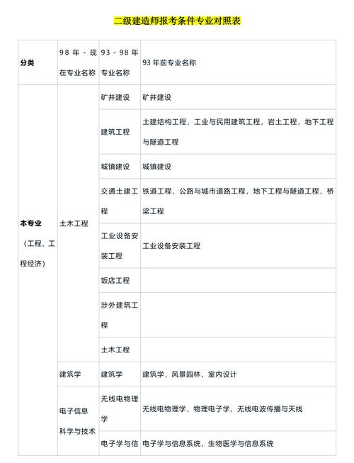
- 专业关联度高:环艺设计专业属于工程类或工程经济类,完全符合二建的报考专业要求(大部分省份要求工程类或工程经济类专业,工作满2年),这是你报考的“入场券”。
- 知识有重叠:《建设工程施工管理》和《建设工程法规及相关知识》是公共课,虽然环艺不直接学,但逻辑相通,理解起来不困难。《专业工程管理与实务》中的“建筑工程”或“市政公用工程”方向,与环艺的室内外工程、景观工程有很强的关联性,你的设计背景会让你对施工工艺、材料、规范有更深的理解。
- 职业发展契合:如前所述,二建能完美解决环艺设计师“职业天花板”和“理论与实践脱节”的痛点。
挑战:
- 工作年限要求:必须满足“从事建设工程项目施工管理工作满2年”的条件,对于刚毕业的学生来说,需要先积累工作经验。
- 考试难度:需要记忆大量的法规条款、管理流程和专业技术知识,需要投入足够的时间和精力进行系统性学习。
- 实务科目:案例题综合性强,需要将管理、法规和专业技术知识融会贯通,并具备一定的现场经验,是考试的难点。
报考建议
- 首选专业方向:对于环艺考生,“建筑工程”是最常见、资料最丰富的选择,与室内装修、建筑改造等关联度高,其次是“市政公用工程”或“机电工程”,可根据你的职业兴趣和所在行业特点选择。
- 尽早准备:不要等到需要用了才去考,尽早规划,利用2-3年的工作时间,边工作边备考,通过后证书的价值会伴随你整个职业生涯。
- 利用好专业背景:在复习《实务》时,多结合自己参与过的项目或熟悉的设计场景去理解施工工艺和管理要点,这会比死记硬背效果好得多。
环艺设计考二建,不是“不务正业”,而是“锦上添花”乃至“雪中送炭”的战略选择。

(图片来源网络,侵删)
它为你提供了从“技术岗”到管理岗的晋升通道,让你在激烈的职场竞争中拥有了更硬的“武器”,让你不仅仅是一个会画图的设计师,更是一个懂设计、会管理、能赚钱的复合型工程人才,这对于提升个人价值、拓宽职业道路、实现财务自由都有着不可估量的长远好处。
