2025年的考试信息对于现在的考生来说主要是作为历史参考,如果您是即将参加考试的考生,请务必以当年最新的官方通知为准。

(图片来源网络,侵删)
- 考试年份: 2025年
- 考试性质: 普通高等学校招生艺术类专业省级统考(贵州省)
- 考试类别: 舞蹈类
- 考试地点: 贵州师范大学(宝山校区)
- 考试时间: 2025年1月10日
详细信息说明
考试时间(具体到科目)
2025年贵州省舞蹈类统考通常安排在一天内完成,具体流程和时间大致如下:
- 上午:
- 基本功考试: 这是舞蹈类考试的核心部分,通常安排在上午,考生需要展示自己的软开度、跳、转、翻等基本技术技巧。
- 下午:
- 舞蹈表演(剧目展示): 考生需要准备一支自己准备的舞蹈剧目进行表演,这是展示个人舞蹈表现力和风格的重要环节。
- 舞蹈即兴: 考生可能会被要求根据现场播放的音乐或给出的主题进行即兴舞蹈表演,考察考生的节奏感、创造力和临场应变能力。
具体到每个考生的考试时间段(上午场还是下午场),是由报名系统随机分配的,考生需要打印自己的《贵州省2025年普通高校招生艺术类专业考试准考证》,上面会明确标注你的具体考试日期和时段。
考试地点
贵州师范大学(宝山校区),地址通常在贵阳市云岩区,是贵州省艺术类统考的主要考点之一,考生需要提前规划好交通和住宿。
报名与准考证打印
- 报名时间: 2025年12月左右(与普通高考报名同步进行)。
- 缴费时间: 报名后需在规定时间内完成网上缴费,才算报名成功。
- 准考证打印时间: 2025年1月初,考生必须登录“贵州省招生考试院”官方网站,在规定时间内自行打印准考证,这是参加考试的凭证,上面有详细的考场号、座位号和考试时间,非常重要。
与形式(2025年)
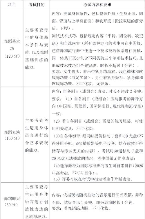
根据当年的考试大纲,舞蹈类统考主要包含以下三个科目:

(图片来源网络,侵删)
-
基本功:
- 软开度(横叉、竖叉、下腰等)、旋转(二位转、平转等)、跳跃(小跳、中跳、大跳等)、翻身技术技巧等。
- 形式: 通常为现场展示,考官根据完成情况打分。
-
舞蹈表演(剧目):
- 考生自备一个舞蹈剧目,时长通常在2-3分钟。
- 要求: 剧目风格不限(中国古典舞、民族民间舞、现代舞、当代舞等均可),需自备伴奏音乐(通常为MP3格式,并按规定提前提交或现场播放),考生需身着练功服或表演服(根据要求),展现舞蹈的完整性、表现力和技术技巧。
-
舞蹈即兴:
- 考生现场抽取音乐或主题,在准备后进行1-2分钟的即兴舞蹈表演。
- 要求: 考察考生的音乐感受力、节奏感、想象力、创造力和舞蹈组织能力。
温馨提示
- 以官方为准: 以上信息是根据2025年的公开资料整理的,每年的考试政策、时间、地点和要求都可能微调。最准确的信息来源永远是“贵州省招生考试院”的官方网站。
- 关注最新通知: 如果您是为2025年或未来的考试做准备,请务必在高考报名开始后,密切关注贵州省招生考试院发布的官方文件,获取最新的考试大纲、时间安排和报名须知。
- 提前准备: 无论是基本功还是剧目,都需要长时间的刻苦训练,即兴能力也需要平时多加练习和积累。
希望这些信息对您有帮助!

(图片来源网络,侵删)
