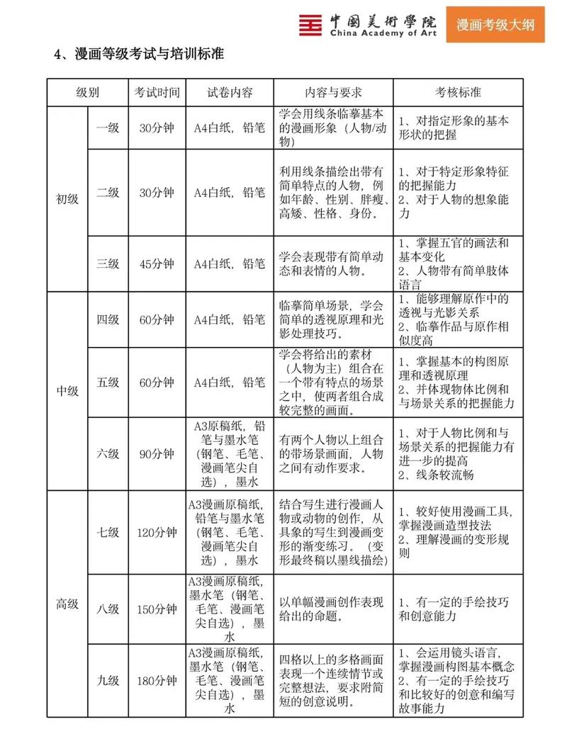
主要主办机构及其考级时间
目前国内最主流、最权威的美术考级机构主要有以下几家,它们的时间安排各有侧重:

(图片来源网络,侵删)
中国美术学院美术水平考级中心 (简称“国美考级”)
这是国内最知名、覆盖面最广的考级机构之一,由顶尖美院主办,专业性很强。
- 考试时间:
- 主要考级季: 每年有两次大规模的统一考试。
- 夏季考级: 通常在 7月 至 8月 的暑假期间进行。
- 冬季考级: 通常在 12月 至 次年1月 的寒假期间进行。
- 具体日期: 每年的具体考试日期(通常是某个周末)会在考前2-3个月由各考点(如画室、学校)公布。
- 主要考级季: 每年有两次大规模的统一考试。
- 特点: 时间非常规律,基本固定在寒暑假,方便学生集中备考和参加。
中央美术学院美术考级中心 (简称“央美考级”)
同样是由顶尖美院主办,权威性高,备受认可。
- 考试时间:
- 主要考级季: 与国美类似,也主要集中在寒暑假。
- 通常在 7月-8月 和 12月-次年1月。
- 灵活性: 央美考级有时会授权一些大型考点根据自身教学安排,在其他时间(如学期中的周末)组织考试,但大规模的统一考试还是在寒暑假。
- 主要考级季: 与国美类似,也主要集中在寒暑假。
- 特点: 时间安排和国美高度重合,是考生最主要的两个选择。
文化部艺术发展中心全国美术考级
这是文化部直属的事业单位,其考级证书具有官方背景,认可度也非常高。
- 考试时间:
- 灵活性较高: 相较于国美和央美,文化部的考级时间安排更加灵活。
- 主要考级季: 同样集中在 7月-8月 和 12月-次年1月。
- 其他时间: 授权考点可以根据报名人数和教学进度,向中心申请在其他月份(如3月、5月、10月等)的周末组织考试。
- 特点: 时间选择更多样,有些地区的考点可能会提供非寒暑假的考级机会。
中国艺术科技研究所全国美术考级
这也是一个老牌的、全国性的考级机构,其证书在全国范围内也被广泛承认。

(图片来源网络,侵删)
- 考试时间:
- 与文化部考级类似,时间安排也相对灵活。
- 主要考级季: 寒暑假是绝对的主力。
- 其他时间: 部分考点也会在学期中的周末组织考试。
- 特点: 考试机会相对较多,具体时间取决于当地考点的安排。
考级时间规律总结
综合来看,美术考级的时间可以总结为以下几个规律:
-
黄金时期:寒暑假
- 7月-8月(暑假) 和 12月-次年1月(寒假) 是所有机构最主要的考试时间,这是学生有大块空闲时间进行集中练习和考试的最佳时机。
-
次要时期:学期中的周末
- 部分机构(如文化部、艺科所)的授权考点,会根据自身情况在3月、5月、10月等月份的周末组织考试,这为学习进度较快或希望分散考试压力的学生提供了更多选择。
-
频率:
(图片来源网络,侵删)- 大部分考点每年会组织2次(寒暑假各一次)主要的考级活动,一些组织能力强的考点可能会组织更多次。
如何查询最准确的考试时间?
由于考级时间由各考点自行公布,最准确的信息来源永远是您所在的考点(例如您孩子就读的画室、学校或培训机构)。
查询方法:
- 咨询考点老师: 这是最直接、最可靠的方式,考点老师会提前收到主办机构的通知,并第一时间告知学生和家长。
- 关注考点官方通知: 很多考点会在教室门口、家长群、微信公众号或官方网站上发布考级简章,里面会写明报名时间、考试时间、考试地点、费用等详细信息。
- 登录主办机构官网: 如果您不确定考点信息,可以直接搜索“中国美术学院考级”、“文化部艺术发展中心考级”等官网,在网站上查找“考级通知”或“考点查询”栏目,找到您所在地区的授权考点,然后联系他们。
重要提醒
- 提前报名: 考级报名通常在考试前1-2个月截止,请务必留意时间,不要错过。
- 选择考点: 考生需要通过授权考点报名,个人通常无法直接向主办机构报名。
- 准备充分: 考级不仅是检验水平,也是一次宝贵的锻炼机会,考前多练习,熟悉考级要求(如不同级别的命题、时间、纸张规格等),有助于更好地发挥。
希望这份详细的解答能帮助到您!祝您考级顺利!
