2025年美术高考报考全攻略
第一部分:核心政策与流程概览
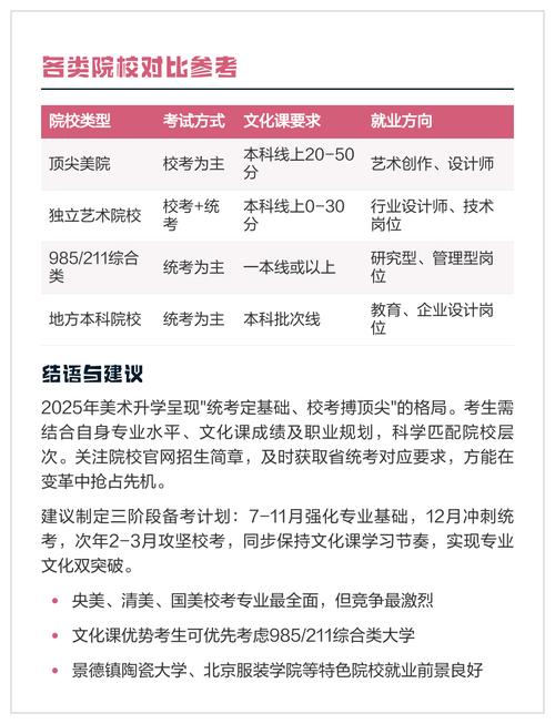
2025年的美术高考(通常称为“艺考”)主要分为两个阶段:专业考试和文化课考试,考生必须通过专业考试,才能以艺术生的身份参加后续的文化课高考,并最终填报艺术类志愿。

(图片来源网络,侵删)
基本流程:
-
专业考试阶段(通常在当年12月至次年3月)
- 省级统考(联考):由各省(市、自治区)教育考试院统一组织,大部分省份要求美术类考生必须参加,统考成绩在本省范围内承认,是考生报考本省内高校以及部分承认本省统考成绩的外省院校的凭证。
- 校考:由各独立设置的本科艺术院校及参照院校自行组织的专业考试,考生需获得该校的《专业合格证》,才有资格报考该校,通常只有统考合格或部分省份不要求统考的考生才能参加校考。
-
文化课考试阶段(次年6月)
参加全国普通高等学校招生统一考试(即“高考”),即文化课考试。
(图片来源网络,侵删) -
填报志愿与录取阶段(次年6-7月)
- 结合专业成绩和文化课成绩,按照各院校的录取规则填报志愿。
- 高校根据招生章程中公布的录取原则(如文化过线,按专业排名录取;或专业过线,按文化排名录取;或综合分录取等)进行择优录取。
第二部分:考前准备与策略
专业课备考:夯实基础,明确方向
- 夯实基础是根本:素描、色彩、速写是三大基础科目,任何考试都离不开,2025年考试依然非常重视基本功,如造型能力、色彩感知能力和快速表现能力,每天坚持练习,保持手感至关重要。
- 了解目标院校风格:
- 国油版雕(中央美院、中国美院等):造型要求极高,风格偏向写实和深入考察学生理解能力,需要针对性地进行训练,研究其历年考题和优秀试卷。
- 设计类院校(清华美院、江南大学等):除了造型基础,更注重创意思维、设计逻辑和画面构成,备考时要多看设计案例,练习创意速写和设计基础。
- 综合性大学艺术学院:考试相对灵活,有时会结合设计基础,但整体要求不如顶尖专业院校高,更看重综合素养。
- 重视省级统考:统考是“保底”的关键,其评分标准相对固定,复习时要紧跟本省的考试大纲和评分细则,确保拿到一个合格甚至优秀的成绩,为后续的校考和文化课复习减轻压力。
- 制定科学的校考计划:
- 选择院校:根据自身专业实力、文化课水平和未来规划,选择8-12所目标院校,拉开梯度,包含冲刺、稳妥和保底院校。
- 行程规划:提前查询各校校考时间、地点,合理规划行程,避免考试时间冲突,注意报名截止日期,切勿错过。
- 针对性训练:针对不同院校的考试科目和风格进行短期集中训练。
文化课备考:两手抓,两手都要硬
- 警惕“艺考文化课分数线”误区:不要以为专业课过线就万事大吉,近年来,随着艺考改革,文化课分数线逐年提高,2025年,许多名校已经明确要求文化课成绩必须达到一本线的70%甚至更高。
- 专业与文化课的时间平衡:在集训期间,每天应保证1-2小时的文化课复习,尤其是语文、英语等需要长期积累的科目,不要等到校考全部结束再捡起书本,那时时间会非常紧张。
- 了解录取规则:这是文化课备考的“指挥棒”。
- 专业分占优:如中央美术学院、中国美术学院等顶尖院校,通常专业成绩排名靠前,文化课过线即可。
- 文化分占优:如部分师范大学、综合性大学,可能文化课成绩排名更重要。
- 综合分计算:这是最普遍的方式。综合分 = 专业分 × 权重 + 文化分 × 权重,不同院校的计算公式不同(如专业分÷300×100×50% + 文化分÷750×100×50%),必须精确计算,明确自己的文化课需要达到什么水平才有希望。
第三部分:报考与志愿填报技巧
精读招生章程

(图片来源网络,侵删)
这是填报志愿的“法律文件”,必须逐字逐句阅读,重点关注:
- 录取规则:明确是按专业排名、文化排名还是综合分录取。
- 单科成绩要求:部分院校对语文、英语成绩有单科限制(如语文不低于80分,英语不低于70分)。
- 专业限制:是否要求色盲、色弱考生限报或慎报。
- 录取计划:该校在你所在省份的招生人数。
- 学费标准:艺术类专业通常学费较高。
合理使用“平行志愿”
2025年,许多省份实行了艺术类平行志愿改革,这大大降低了考生“滑档”的风险。
- 拉开梯度:将最想冲的学校放在最前面,然后是稳妥的学校,最后是保底的学校。
- 遵循“冲、稳、保”原则:不要将所有学校都填成同一档次的,这样风险很高。
权衡“校考”与“统考”院校
- 顶尖艺术院校:必须参加校考,这是唯一途径。
- 承认统考成绩的院校:这部分院校数量众多,是志愿填报的主体,利用好省级统考成绩,可以大大拓宽选择范围,减轻奔波校考的负担。
第四部分:心态调整与生活管理
- 保持平常心:艺考竞争激烈,过程艰辛,不要因为一次模拟考的失利而气馁,也不要因为暂时的领先而骄傲自满。
- 劳逸结合:长时间画画容易疲劳,注意适当休息和锻炼,保持良好的身体状态是高效学习的基础。
- 与家人和老师沟通:艺考压力大,多与家人、老师和同学交流,可以获得情感支持和宝贵建议。
- 注意细节:考试前准备好所有证件(身份证、准考证)、画具、颜料等,考试中注意时间分配,保持卷面整洁。
第五部分:2025年与现在的主要差异与提醒
虽然核心流程相似,但对比今天,2025年的艺考有以下特点,了解这些有助于你更好地理解历史背景:
- 校考热度更高:2025年,承认省级统考的院校数量远不如今天多,大量考生需要奔波于各大城市参加校考,时间和经济成本都非常高。
- 文化课要求相对较低:虽然逐年提高,但2025年整体的文化课分数线,尤其是对于顶尖专业院校,相比今天还是要低一些,当时“专业为王”的观念更普遍。
- 信息获取渠道有限:当时主要依靠学校老师、招生简章纸质版、艺考论坛等获取信息,信息不对称现象比现在严重,现在考生可以通过手机APP、官方网站、社交媒体等多种渠道即时获取信息。
- 艺考培训机构模式初成:大型画室已经非常普遍,但行业的规范化程度、教学质量和收费标准参差不齐。
总结给今天的你:
如果你正在备考,这份2025年的指南能让你了解艺考的“基本功”和“老规矩”,但更重要的是,你要去研究最新的政策,因为每年的招生计划、录取规则、承认统考的院校名单都在变化。“以史为鉴,面向未来”,打好专业基础,同时紧跟时代步伐,这才是成功的关键。
祝你金榜题名,梦想成真!
